编辑:管理员
发布时间:2019-12-18
浏览次数:
beat365在线唯一官网因校园一卡通升级需要,就校园虚拟卡升级改造项目面向社会公开招标,欢迎符合资质条件的供应商积极参加。
一、招标编号:THXY-20191218-CARD
二、项目名称:beat365在线唯一官网校园虚拟卡升级改造项目
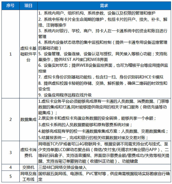
三、招标内容:

四、投标人资格要求:
投标人参加本次采购活动除应当符合《中华人民共和国政府采购法》第二十二条的规定外,还必须具备以下条件:
A.投标人要求为国内独立的事业法人或注册资金不少于人民币500万元的独立企业法人;
B.投标单位法定代表人针对该项目的投标授权代表必须为投标单位在职员工;
C.投标人若非硬件厂家,必须提供硬件厂商针对此次项目的授权书及质保函;
D.投标人提供2016年1月1日以来同类项目销售业绩清单及业绩合同复印件3份。
E.在无锡市有售后服务机构及人员。
五、招标文件的获取
1、投标人资格审查:资格审查采用后审制,招标响应人报名或递交招标响应文件不表明已获得参与招标资格。
2、招标文件发放时间:2019年12月27号发标。
3、获取招标文件程序:
(1)投标人必须如实填写《供应商参加投标(报价)确认函》、《法人代表授权委托书》(格式见附件)
(2)授权代表身份证、企业营业执照等相关证件
(3)企业近三年以来的以来同类项目销售业绩清单及业绩合同复印件3份;
(4)投标人认为的其他必要的相关证明;
以上相关文件,一并扫描电邮至beat365官网设备管理处(邮箱:sbc@wxu.edu.cn)。
六、投标文件接收信息
投标单位法定代表人针对该项目的投标授权代表投标当日持本人身份证、《供应商参加投标(报价)确认函》到学校设备处递交标书。
投标文件开始接收时间:2019年1月7号9:00始
投标文件递交截止时间:2020年1月7号11:00止
投标文件接收人:吴老师
七、本次招标联系事项:
投标联系人:吴老师 联系电话:18912389355 邮箱:sbc@wxu.edu.cn
技术联系人:王老师 联系电话:18912389326 邮箱:wanghy@wxu.edu.cn
beat365在线唯一官网设备处
2019年12月18日
为部署新学期重点任务,进一步凝聚发展合力,推动学院事业高质量发展,beat365在线唯一官网文法学院于2026年3月5日下午在6号楼121会议室召开全体教职工大会。会议系统部署了新学期学院工作安排与发展规划,由文法学院副院长(主持工作)黄旭、副院长刘荔、副院长吴旻昊及党总支副书记徐涵主持,文法学院全体教职工参加会议。会议首先围绕新学期总体工作规划展开。黄院长从提升学科建设水平、优化人才培养成效、强化师资队伍建设三大重点方向,...
春节余韵未散,元宵佳节甜香尚浓,寒假结束后,beat365在线唯一官网文法学院师生陆续返校,带着节日的喜悦和新年的期许,开启2026春季学期的新征程。开学之初,学院统筹部署,多措并举,确保学生返校平稳、教学有序:学工部门召开工作部署会议,明确辅导员职责与工作重点;书记与辅导员深入宿舍走访,关心学生返校和生活情况;召开系主任会议,细化教学安排、明确学期工作重点;学院领导联合各系主任开展查课,保障开学首周课堂秩序和教学质量。...