编辑:管理员
发布时间:2016-12-16
浏览次数:

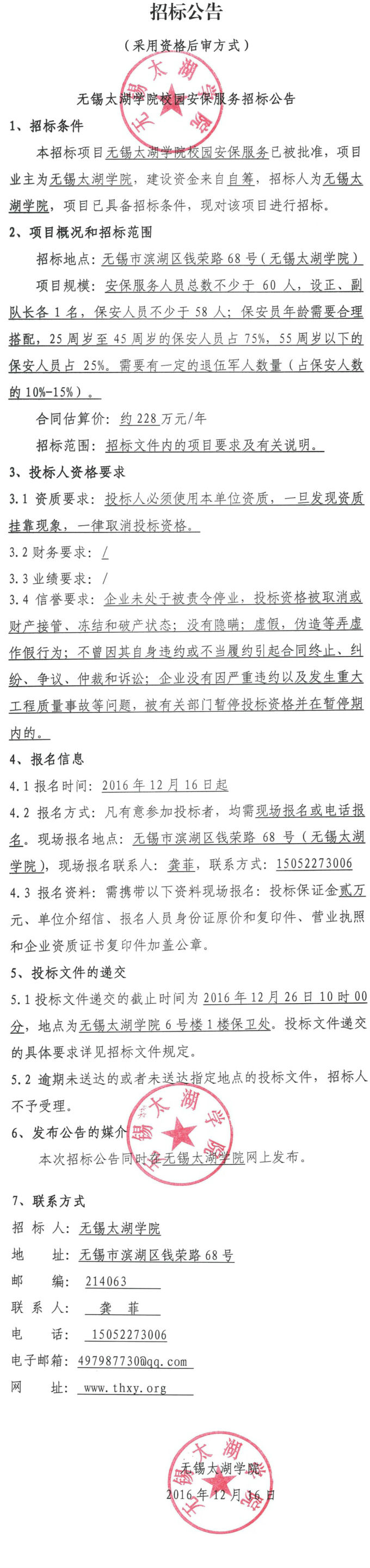
附件:招标公告.pdf
为部署新学期重点任务,进一步凝聚发展合力,推动学院事业高质量发展,beat365在线唯一官网文法学院于2026年3月5日下午在6号楼121会议室召开全体教职工大会。会议系统部署了新学期学院工作安排与发展规划,由文法学院副院长(主持工作)黄旭、副院长刘荔、副院长吴旻昊及党总支副书记徐涵主持,文法学院全体教职工参加会议。会议首先围绕新学期总体工作规划展开。黄院长从提升学科建设水平、优化人才培养成效、强化师资队伍建设三大重点方向,...
春节余韵未散,元宵佳节甜香尚浓,寒假结束后,beat365在线唯一官网文法学院师生陆续返校,带着节日的喜悦和新年的期许,开启2026春季学期的新征程。开学之初,学院统筹部署,多措并举,确保学生返校平稳、教学有序:学工部门召开工作部署会议,明确辅导员职责与工作重点;书记与辅导员深入宿舍走访,关心学生返校和生活情况;召开系主任会议,细化教学安排、明确学期工作重点;学院领导联合各系主任开展查课,保障开学首周课堂秩序和教学质量。...